1 救援飞地概念
2 研究方法
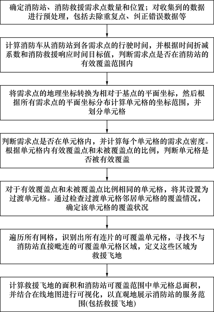
2.1 救援飞地识别算法
2.2 算法实现步骤
2.2.1 计算消防救援行程时间
2.2.2 UTM坐标转换
2.2.3 划分细密网格
2.2.4 网格覆盖状态判断
2.2.5 处理过渡网格
2.2.6 识别救援飞地
2.2.7 有效覆盖面积计算
3 研究区域和数据采集
3.1 消防救援需求点
3.2 消防车行驶时间
4 研究结果
4.1 评估场景设定
4.2 计算结果
表 1 消防站有效覆盖面积、救援飞地面积以及4 min内可达的需求点占比计算结果 |
| 评估时刻 | 消防站有效覆盖面积/m2 | 救援飞地面积/m2 | 4 min内可达的需求点占比/% |
| 00:00 | 3 167 811.50 | 642 744.36 | 20.29 |
| 00:30 | 3 581 004.30 | 918 206.23 | 25.64 |
| 01:00 | 2 823 484.16 | 344 327.34 | 12.20 |
| 01:30 | 4 086 017.73 | 1 124 802.63 | 27.53 |
| 02:00 | 4 361 479.60 | 987 071.70 | 22.63 |
| 02:30 | 4 568 076.00 | 1 032 982.01 | 22.61 |
| 03:00 | 4 131 928.04 | 895 251.07 | 21.67 |
| 03:30 | 4 223 748.66 | 1 032 982.01 | 24.46 |
| 04:00 | 4 522 165.69 | 918 206.23 | 20.30 |
| 04:30 | 4 361 479.60 | 895 251.07 | 20.53 |
| 05:00 | 4 223 748.66 | 961 415.94 | 22.76 |
| 05:30 | 3 957 785.48 | 775 725.95 | 19.60 |
| 06:00 | 3 625 331.50 | 744 063.67 | 20.52 |
| 06:30 | 2 992 085.82 | 459 103.12 | 15.34 |
| 07:00 | 2 612 138.41 | 490 765.40 | 18.79 |
| 07:30 | 2 168 866.44 | 395 778.55 | 18.25 |
| 08:00 | 1 836 412.46 | 316 622.84 | 17.24 |
| 08:30 | 1 963 061.60 | 253 298.27 | 12.90 |
| 09:00 | 2 390 502.43 | 411 609.69 | 17.22 |
| 09:30 | 2 643 800.70 | 506 596.54 | 19.16 |
| 10:00 | 2 865 436.69 | 649 076.82 | 22.65 |
| 10:30 | 2 802 112.12 | 506 596.54 | 18.08 |
| 11:00 | 3 102 903.81 | 633 245.68 | 20.41 |
| 11:30 | 2 881 267.83 | 506 596.54 | 17.58 |
| 12:00 | 2 897 098.97 | 443 271.97 | 15.30 |
| 12:30 | 3 182 059.52 | 696 570.24 | 21.89 |
| 13:00 | 3 023 748.10 | 617 414.53 | 20.42 |
| 13:30 | 3 245 384.09 | 633 245.68 | 19.51 |
| 14:00 | 3 055 410.39 | 680 739.10 | 22.28 |
| 14:30 | 3 292 877.52 | 680 739.10 | 20.67 |
| 15:00 | 3 071 241.53 | 664 907.96 | 21.65 |
| 15:30 | 2 707 125.27 | 522 427.68 | 19.30 |
| 16:00 | 3 023 748.10 | 506 596.54 | 16.75 |
| 16:30 | 2 691 294.12 | 443 271.97 | 16.47 |
| 17:00 | 2 073 879.59 | 538 258.82 | 25.95 |
| 17:30 | 2 279 684.43 | 443 271.97 | 19.44 |
| 18:00 | 2 232 191.01 | 585 752.25 | 26.24 |
| 18:30 | 2 248 022.15 | 474 934.26 | 21.13 |
| 19:00 | 2 279 684.43 | 443 271.97 | 19.44 |
| 19:30 | 2 216 359.87 | 443 271.97 | 20.00 |
| 20:00 | 2 422 164.71 | 459 103.12 | 18.95 |
| 20:30 | 2 422 164.71 | 427 440.83 | 17.65 |
| 21:00 | 2 469 658.14 | 395 778.55 | 16.03 |
| 21:30 | 2 596 307.27 | 569 921.11 | 21.95 |
| 22:00 | 2 817 943.26 | 506 596.54 | 17.98 |
| 22:30 | 2 422 164.71 | 316 622.84 | 13.07 |
| 23:00 | 2 881 267.83 | 522 427.68 | 18.13 |
| 23:30 | 3 419 526.65 | 617 414.53 | 18.06 |
| 24:00 | 3 695 780.08 | 734 564.98 | 19.88 |
