1 电网应急预案领域本体构建方法
2 电网应急预案领域本体模型构建方法
2.1 电网应急预案领域知识的界定
2.2 重用现有本体的可能性判断
2.3 明确电网应急预案本体的重要概念
表 1 基于相关法律法规编码应急预案关键要素 |
| 法律法规名称 | 规定的主要内容 | 重要概念 |
| 《生产经营单位生产安全事故应急预案编制导则》(GB/T 29639—2020) | 规定了生产经营单位生产安全事故应急预案的编制程序、体系构成和综合应急预案、专项应急预案、现场处置方案的主要内容 | 应急预案体系,应急准备,事故风险,预警流程,响应流程,应急保障,预案编制 |
| 《生产安全事故应急条例》(国务院令(第708号)) | 明确了政府统一领导、行业监管部门分工负责、综合监管部门指导协调的工作体制;细化了应急预案、应急队伍和应急物资相关制度;规范了现场应急救援工作 | 应急准备,应急工作体制,应急预案,救援队伍,救援装备和物资,应急救援,善后处置,应急职责 |
| 《突发事件应急预案管理办法》(国办发〔2024〕5号) | 规定了应急预案需侧重应急责任人、风险监测、信息报告、预警和应急响应、应急处置措施、人员疏散转移、应急资源调用等方面 | 应急知识,应急责任人,组织机构,应急任务,应急程序 |
2.4 定义类和类的层次结构
表 2 电力企业应急预案领域本体概念关系举例 |
| 关系 | 字符表示 | 具体含义 |
| 结果关系 | hasResult | 表示某一元素引发了另一元素的发生 |
| 伤害关系 | hasPatient | 表示某一元素使另一元素受伤 |
| 破坏关系 | destory | 表示某一元素使另一元素受到破坏 |
| 动作关系 | hasAction | 表示某一元素需要动作对其展开处理 |
| 约束关系 | constrained | 表示某一元素被另一元素的规则所约束 |
| 规定关系 | stipulate | 表示某一元素规定了另一元素的内容 |
| 输入输出关系 | hasInput/hasOutput | 表示两个元素之间存在时间上的前后因果关系 |
| 充当角色关系 | isRole | 表示某一元素充当了某种角色 |
| 具备知识关系 | hasKnowledge | 表示某一元素需要具备某种知识 |
| 使用工具关系 | useTool | 表示某一元素作为工具与另一元素存在使用关系 |
| 准备关系 | prepare | 表示某一元素为另一元素作出安排或预备 |
| 组成关系 | subclassOf | 表示整体与部分关系 |
| 协同关系 | cooperate | 表示两个元素协同处理同一件任务 |
| 实现关系 | hasRealized | 表示抽象的元素通过具象或时象的元素来具体实现 |
2.5 定义类的属性及属性方面
表 3 电网应急预案领域本体类的属性 |
| 概念大类 | 属性形式 | 举例 |
| 应急预案体系 | 层级 | 总部、分部、省级、地市级及县级应急预案 |
| 灾害类型 | 自然灾害、事故灾难、公共卫生事件、社会安全事件 | |
| 专责部门 | 应急领导小组、专项小组、应急指挥部、职能部门 | |
| 应急事件 | 时间 | 监测预警、先期处置、应急响应、后期处置 |
| 地点 | 公司本部、事发现场 | |
| 环境 | 雨雪冰冻、洪涝、地震、地质灾害、大面积停电 | |
| 应急任务 | 现场情况 | 人员伤亡、设备损失、电网负荷和灾情信息 |
| 过程复杂性 | 指挥协调、应急救援、预警响应调整、区域联动 | |
| 应急处置 | 承灾载体 | 人员、设备设施(杆塔、线路、变电站)、电网系统 |
| 区域范围 | 区域性电网减供负荷30%以上、10%~30%、7%~10%、4%~7%;直辖市电网减供负荷50%以上、20%~50%、10%~20%、5%~10% | |
| 应急组织 | 职责 | 抢险处置、电网调度、安全保障、供电服务、舆情处置、支撑保障、信息上报 |
| 联系方式 | 电话、邮箱和传真等通信手段 | |
| 应急资源 | 资源类型 | 应急队伍、物资、电源、通信设备、后勤保障、救援装备 |
| 资源数量 | 应急资源(发电设备、照明设备、通信设备、排涝设备、医疗救护设备)的数量 |
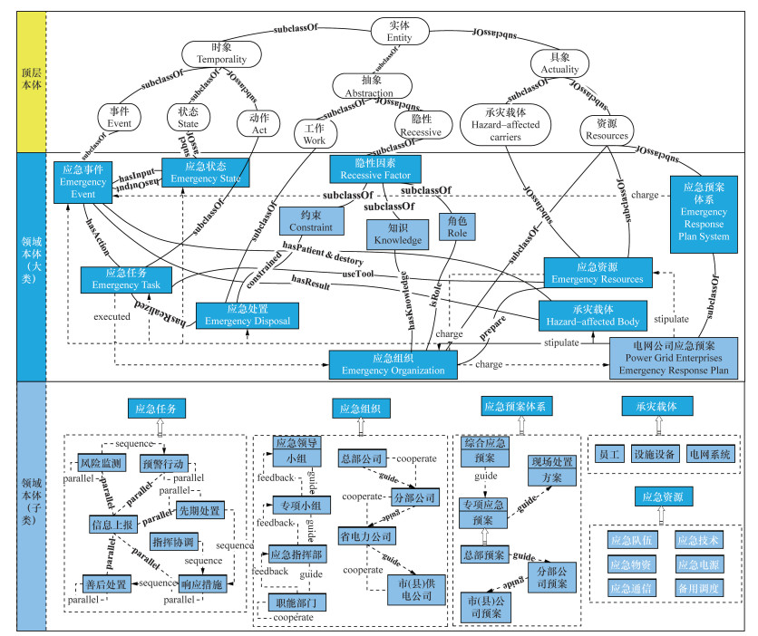
3 本体模型可视化及实证
3.1 本体模型可视化
3.2 定性验证
3.3 丰富度评价
表 4 电网应急预案领域本体模型丰富度评价指标 |
| 丰富度评价指标 | 公式 | 指标含义 |
| 类丰富度(class richness, CR):与实例如何跨类分布有关 | | CR为类丰富度,C为模型中类的数量,C′为存在实例的类的数量。CR越接近1表示类的设置越合理 |
| 关系丰富度(relationship richness, RR):反映了关系的多样性 | RR为关系丰富度,P为本体模型中关系的数量,SC为本体模型中表示子类或继承关系的数量。RR越接近于1表示关系的丰富度越高 | |
| 属性丰富度(attribute richness, AR):表明本体设计的质量和与实例数据相关的信息量 | AR为属性丰富度,att为领域本体中所有具备属性类的数量之和,C为模型中类的数量。AR越高表示属性丰富度越高 |
